THE IMPACT OF FINANCIAL LITERACY ON INVESTMENT DECISIONS: WITH SPECIAL REFERENCE TO UNDERGRADUATES IN WESTERN PROVINCE, SRI LANKA

Kumari D.A.T

Department of Banking and Finance, Wayamba University of Sri Lanka, Sri Lanka.

ABSTRACT

Financial literacy is defined as the possession of knowledge and skills that enable informed and effective money management. Financial literacy is enhancing the financial developments and economic growth of the country. In the face of these developments, it is important to assess if the younger generation, especially undergraduates who are seen as the future investors, movers and transformers of the economy, have the necessary knowledge of financial concepts. This study examines the impact of financial literacy on investing decisions among undergraduates in the western province in Sri Lanka. A total of 200 students from 4 government universities in the western province of Sri Lanka participated in this study. The present study employed a few determinants to assesses financial literacy as students’ knowledge about financial products, Accessing financial products, money management, knowledge about financial investment option, and financial skills. The study focused to examine, how a student's level of financial literacy influences his/her financial opinions, decisions and practices. The findings revealed that financial literacy positively and significantly influenced on the undergraduates’ investment decisions. Further, when it focused on the dimensions of financial literacy, the most significant dimension was financial skills. The knowledge about the financial product is identified as the least significant dimension on investment decision of the undergraduates. Finally, the researcher provides some suggestions for financial institutions and policy decision-makers to develop financial literacy level by promoting financial knowledge for enhancing the investment decision making power among the young generation in Sri Lanka.

Keywords:Financial literacy, Investments decisions, Financial products, Investment options, Money management, Financial skills.

ARTICLE HISTORY: Received:23 October 2020, Revised:13 November 2020, Accepted:30 November 2020, Published:21 December 2020

1. INTRODUCTION

In the last couple of years, financial literacy received special attention from researchers, financial institutions and policy makers (Kumari, 2017; Lusardi, 2019). The capability to manage personal finances has become increasingly important in today's world. People must plan for long-term investments for their retirement and children's education. They must also decide on short-term savings and borrowing for a vacation, education, emergency, a house, a car loan, and other items. Additionally, they must manage their own medical and life insurance needs (Chen & Volpe, 1998). Financial literacy is a basic concept in understanding money and its use in daily life. This includes the way income and expenditure are managed and the ability to use the common methods of exchanging and managing money. Also, financial literacy incorporates an understanding of everyday situations that need to be understood such as savings, borrowings, credit and insurance (Roy & Jane, 2018; Singh & Kumar, 2017). The understanding of financial terminologies and concepts includes an understanding of key financial views central to investing and managing funds to increase wealth and security. Individuals require an awareness of features available for borrowing and investing. This awareness includes the understanding of brochures and annual statements, complex interest calculations and delaying the use of funds for utilization. Individuals further need to be aware that high return investments are also likely to involve high risk, the realization that market values fall as well as rise, and the principles of variation. This need introduces a new complex set of skills in relation to products and how they work, the advantages and disadvantages. The other component of financial literacy is the skill to utilize knowledge and understanding to make beneficial financial decisions (Kumari & Ferdous, 2019; Wagland & Taylor, 2009).

According to Lusardi (2019) Students need financial skills perhaps more now than ever before. The reason being that the current developments in the financial market have focused renewed attention on the importance of people being both well informed about their financial option and discerning financial consumers-in short, being financially literate. Also, financial literacy can help to prepare consumers for tough financial times, by promoting strategies that mitigate risk such as accumulated savings, differentiating assets, and purchasing insurance. Financial literacy has typically related individuals’ knowledge of economics and finance with their financial decisions related to savings, retirement planning, or portfolio choice.

There is a basis of economic theory: where you have educated consumers, you will find strong competition and effective markets. In other words, financial literacy is essential for business, the economy, and the country and in this age of globalization. Thus, in this study, financial literacy is defined as the understanding and knowledge of basic economic and financial concepts, as well as the ability to use that knowledge to manage financial resources. Therefore, in this study researcher attempt to examine that to what extent financial literacy influence on investment decisions of Sri Lankan undergraduates.

2. LITERATURES

People make a variety of financial decisions in the course of everyday life, about saving, investing and borrowing. Day by day the global marketplace is increasingly risky and is becoming more vulnerable. One of its main inferences include increasing costs of goods and services that push people to be able to make well-informed financial decisions (Lusardi & Mitchell, 2011). More recent, Australian study attentions on financial literacy relevant to decision-making investment in the context of retirement funds through objective tests of both basic and advanced financial knowledge and understanding (Gallery, Gallery, Brown, Furneaux, & Palm, 2011).

The researchers showed factor analysis and developed three areas of financial literacy, namely, general financial matters, such as understanding compound interest; general investment matters, such as understanding the importance of diversification; and specific superannuation investment matters, such as the understanding of the relative risks and returns of investment options (Gallery et al., 2011).

Gallery et al. (2011) study builds on the work of emphasis on measures of financial literacy that are exact to decision-making in the context of retirement investment choice decisions. Indeed, research shows that individuals with higher levels of financial literacy manage to have higher throwaway incomes and a greater capacity to ‘spend, save and invest’ (Garman, 1997).

Müller and Weber (2010) the results of indicate that financial literacy is positively related to investments in low-cost funds. Nevertheless, they report that even the most urbane investors select actively managed funds instead of less expensive ETFs (exchange traded funds) or index fund replacements. Even finance professors with seemingly high financial literacy do not tool their knowledge when building their own portfolio. For example, Doran, Peterson, and Wright (2010) find that the professors’ insight regarding market efficiency and the significant optimal investment strategy are unconnected to their actual, realized behavior.

Investment decisions are, despite their high financial literacy, driven by behavioral factors comparable to amateur investors. The authors argue that the professors’ document that a significant number of finance professors do not participate in the stock market at all.

Australian research that investigates financial literacy and investment choice decisions notwithstanding the important economic and social impact of retirement, there appears to be limited prior. Though there have been a growing number of financial studies of literacy and retirement decisions conducted in Australia in recent years, they have mainly been absorbed on retirement planning, portfolio allocation (Bateman, Louviere, Thorp, Islam, & Satchell, 2010) and savings intentions (Croy, Gerrans, & Speelman, 2010). With the exception of Gallery et al. (2011) (thereafter refers to as Gallery et al. (2011))

However, there have been current studies that questioned the effectiveness of financial literacy in improving financial decision-making (Fernandes, Lynch Jr, & Netemeyer, 2014; Miller, Reichelstein, Salas, & Zia, 2014).

There is a large body of research exploring whether individuals are well equipped to make financial decisions particularly as individuals are increasingly in charge of their financial wellbeing during their working lives and after retirement over the past two decades. Moreover, on the quality of investment decisions several studies document only a weak, if any, impact of financial literacy.

From Van Rooij, Lusardi, and Alessie (2011) a survey of Dutch households, find that people with higher levels of financial literacy are significantly more likely to participate in the stock market. Van Rooij et al. (2011) say that individuals who have lower financial literacy are much less likely to capitalize in stocks. Lusardi & Mitchell, (2007)find in the individual’s financial literacy a good indicator for the change of his/her portfolio. Using investor’s wealth and profession as a substitution for financial literacy.

Dhar and Zhu (2006) find experiential evidence that more literate investors are less flat to the nature effect. The results of Müller and Weber (2010) describe that financial literacy is related to positively to investments in low-cost funds. Nevertheless, they report that even the classiest investors select vigorously managed funds instead of less expensive ETFs or alternatives index fund. Even finance professors with presumably high financial literacy do not implement their knowledge when building their own portfolio.

Doran et al. (2010) find that the professors’ insight concerning market efficiency and the important optimal investment strategy are unrelated to their actual, realized behavior. The authors argue that the professors’ investment decisions are, despite their high financial literacy, driven by behavioral factors comparable to amateur investors.

Hilgert, Hogarth, and Beverly (2003) document that a significant number of finance professors do not participate in the stock market at all. Several studies document only a weak, if any, impact of financial literacy on the quality of investment decisions.

Over the past few decades in Australia there have been substantial changes in the landscape for the management of individual and household wealth. One of the most obvious changes is that persons are gradually facing compound decisions for securing their own financial wellbeing in retirement. Extensive choices added to this complexity are the, in terms of choice of retirement fund, and choice of investment options, available to fund members. However, Clare (2006) despite being offered these choices, research data indicate that the majority of fund members do not exercise choice and consequently join the default fund nominated by employers, and/or accept the default investment options nominated by fund trustees. Literature from personal and pension finance suggests that financial literacy is one of the key requirements for making informed financial decisions.

Nevertheless, emerging evidence suggests that financial illiteracy is widespread across different countries (Financial Literacy Foundation (FLF), 2007; OECD, 2005).

2.1. Knowledge about Financial Products and Investing Behaviors

Despite the many welfares that financial literacy has for consumers, the financial system and the broader economy, improving financial literacy remains a continuing challenge. This can be particularly ascribed to the increased necessity to save for retirement and the increased complexity of financial products and services making it more important but also more difficult to make informed investment decisions. There are several studies, which examine the question whether individuals are well prepared for this task (Hilgert et al., 2003; Lusardi & Mitchell, 2008; Lusardi & Mitchell, 2007) these studies generally indicate that financial illiteracy is widespread and that many individuals lack knowledge of even the most basic economic principles.

Capuano and Ramsay (2011) describes Financial literacy also allows people to make the best use of financial products and invest without waste or experiencing unnecessary costs. With more throwaway income and greater capacity to save and invest, financially literate people tend to have more financial products and are more productive investors (Cole & Fernando, 2008).

Conversely, financial illiteracy is thought to be associated with the spiraling debt problem impacting people with a ‘buy now, pay later’ credit mentality (Hall, 2008). Lusardi, Michaud, and Mitchell (2013) also identify differential wealth outcomes due to differences in the levels of financial knowledge that individuals possess financial wellbeing is more likely to be enhanced. As financially literate consumers will be more confident when making decisions about finance.

Further, mainly been conducted in the UK or US the increasing amount of research on objective measures of financial literacy and pension financial decisions to date have (e.g., (Agnew & Szykman, 2005; Dvorak & Hanley, 2010; Lusardi & Mitchell, 2006; Lusardi & Mitchell, 2007b; Lusardi & Mitchell, 2007a)).

Briefly, while participation in retirement pension plans in the US and UK is voluntary, Australia’s mandatory superannuation regime means that nearly all-working Australians are ‘forced savers’. Additionally, (Jappelli & Padula, 2013; Van Rooij et al., 2011) a number of studies have examined financial literacy and its relationship with voluntary financial decisions, such as participating in the stock market or making portfolio choice.

Furthermore, OECD (2012) the number of financial decisions that individuals have to make is increasing as a consequence of changes in the market and the economy. For example, savings to cover much longer periods of retirement longer life expectancy means that individuals need to ensure that they accumulate. In addition to the benefits identified for individuals, financial literacy is important to economic and financial stability for a number of reasons. Financially literate investors can “create a more competitive, innovative, safe, stable, accessible, disciplined and liquid financial system and markets” (Capuano & Ramsay, 2011).

Market conditions in unpredictable ways and more likely to take appropriate steps to manage their risks they are also less likely to react to. All of these factors will lead to a more well-organized financial services sector and possibly less costly financial regulatory and supervisory requirements (OECD, 2012).

Recent literature has explored the relationship between retirement outcomes and financial literacy and. In particular, Lusardi and Mitchell (2007a); Lusardi and Mitchell (2007b);  Lusardi and Mitchell (2008) extensive work using different sources of US data shows that financial literacy is key for retirement planning and preparedness.

More recently, the positive and statistically significant relationships between financial literacy and retirement planning has been confirmed using data from several other countries. For example, based on two surveys conducted before and after the financial crisis, show that financial literacy is strongly related to retirement preparation in the Netherlands Alessie, van Rooij, and Lusardi (2011). In research studies conducted in Germany (Bucher-Koenen & Lusardi, 2011) and in Russia (Klapper & Panos, 2011) similar findings are also presented that financial literacy is a strong predictor of financial planning for retirement.

However, research on the relationship between retirement and financial literacy planning has yielded mixed evidence in Australian and New Zealand studies. In a customized survey to a representative sample of 1,024 Australians, Agnew, Balduzzi, and Sunden (2003) identify that collective levels of financial literacy were similar to comparable countries with the young, least educated, unemployed and those not in the workforce most at risk of insufficient retirement planning.

For instance, Benjamin, Brown, & Shapiro, (2013)  examine outcomes for a sample of near-retirement English workers how numerical ability and other cognitive functions affect wealth and retirement savings. The researchers find that numerical ability, measured by an index constructed using five basic numeracy questions, is strongly correlated with savings for retirement and asset.

The preceding section highlights the literature that shows that financial literacy impacts decision-making in a range of financial situations, including participation in the stock market and pension plans in the US. Besides financial literacy, a number of studies have explored other potential influences on financial decisions (Bailey, Nofsinger, & O'neill, 2003; Dulebohn, Murray, & Sun, 2000; Dvorak & Hanley, 2010). US. Hung, Yoong, and Brown (2012) contrasting results were obtained in research from the examine the correlation between financial literacy and several aspects of individual choices related to retirement saving accounts RAND American Life Panel was used data from the, the authors find evidence supporting a positive relationship between financial literacy and how much a respondent has thought about retirement. Lusardi and Mitchell (2011) did not, examined financial literacy in the US, wherein they demonstrate that financial literacy is particularly low among the young, women, and the less-educated. Moreover, Hispanics and African- Americans scored the least on financial literacy concepts. They also showed leaving them better positioned for old age that people who score higher on the financial literacy questions were much more likely to plan for retirement (Arora, 2016). Research shows that better financial education is necessary if individuals are to achieve their retirement objectives, and that financial literacy is pivotal to making informed retirement saving decisions.

2.2. Knowledge about Investment Options and Investment Decision

To comprehend a range of information to evaluate and monitor the performance of alternate investment options in the context of superannuation investment choice decisions, making informed investment decisions requires fund members to have a certain level of financial knowledge. To determine the best match to their risk-return preferences more specifically, fund members need to evaluate each option’s investment strategy, investment portfolio, and the expected investment risks and expected returns (Brown, Gallery, & Gallery, 2002). Fund members also need to understand the various fee structures, such as entry, exit, management and investment fees and the potential effects of these fees on net returns.

To be associated with decision-making in a range of financial situations financial literacy has been shown. For example, higher levels of financial literacy are linked with increased stock market participation (Christelis, Jappelli, & Padula, 2010; Van Rooij et al., 2011; Yoong, 2011) higher private retirement saving (Bucher-Koenen & Lusardi, 2011) greater portfolio diversification  and increased wealth holdings (Lusardi et al., 2013; Lusardi & Mitchell, 2007a).

Lusardi and Mitchell (2006); Lusardi and Mitchell (2008) module on planning and financial literacy for the 2004 US Health and Retirement Study (HRS) provides further evidence of financial illiteracy in the US. Low levels of financial sophistication have also been reported in various countries. For example, the 2005 report on financial literacy by the Organization for Economic Co-operation and Development (OECD) documented that financial illiteracy is widespread in many developed nations (Christelis et al., 2010) the Survey of Health, Aging and Retirement in Europe also show that respondents score poorly on financial numeracy and literacy scales.

Van Rooij et al. (2011) to stock market participation devised two special modules to measure financial literacy and study its relationship. They found that the majority of respondents display basic financial knowledge and have some grasp of concepts such as interest compounding, inflation, and the time value of money. Their estimates showed that the relationship between literacy and stock market participation remains positive and statistically significant in the Generalized Method of Moments regression and the OLS estimates did not differ significantly from the GMM estimates. They found that financial literacy affects financial decision-making: Those with low literacy are much less likely to invest in stocks.

2.3. Student’s Basic Money Management Behavior and Investment Decision

Danes and Hira (1987) surveyed 323 college students from Iowa State University, using questionnaire-covering knowledge of credit card, insurance, personal loans, record keeping, and overall financial management. They found that the participants have a low level of knowledge regarding overall money management, credit cards, and insurance. They also found that male knows more about insurance and personal loan, but females know more about issues covered in the section of overall financial management knowledge. More knowledgeable about personal finance was found from Married students.

There are many studies carried out among the youths including school and college students on financial literacy. While others analyzed based on stream of education and other personal characteristics some of them used pure demographic variables for evaluation.

However, as Van Rooij et al. (2011) caution, although education is highly correlated with financial literacy with university degrees who display low levels of more advanced financial knowledge, there is a large proportion of individuals. Thus, to make investment decisions more highly educated individuals do not necessarily have the requisite knowledge and skills. Ibrahim, Harun, and Isa (2009) concluded that student’s demographic variable including social background, financial attitude; financial knowledge and family sophistication significantly affect the financial literacy level of students.

In the USA, Peng, Bartholomae, Fox, and Cravener (2007) on higher levels of personal financial responsibility stated that university students take. These students face more financial challenges in conjunction with relevant instruction. It is also more likely that college students are experiencing more challenges with finances as they pay bills, use credit cards, working, saving, budgeting monthly expenses, and manage debt. Thus, importance of financial literacy among college students there is supreme.

Jariah, Husniyah, Laily, and Britt (2004) inspected financial behavior of university and college students. Among 1500 students surveyed, found that 90% were interested in learning about exact subjects in financial education, the highest percentage of them were found the necessity of counseling services, followed by knowledge about savings and investment, budgeting, how to increase their income and financial management. They further found that those female students were more managed to enjoy shopping and got items that were on sale than male, and males however, watched to hide their spending habits from their families.

Similarly, Shaari, Hasan, Mohamed, and Sabri (2013) examined using questionnaires survey the financial literacy among 384 university students from local Universities of Malaysia. The results of their study revealed that the spending habit and year of study have a significant positive relationship with the financial literacy, whereby the age and gender are negatively associated with the financial literacy. It has concluded that financial literacy can inhibit the university students from engaging in wide debt especially credit card debt.

Lusardi, Mitchell, and Curto (2010) tested financial literacy among young adults. They showed that financial literacy is low; less than one-third of young adults possess basic knowledge of interest rates, inflation and risk diversification. Financial literacy is strongly related to socio demographic characteristics and family financial sophistication.

According to Mahdzan and Tabiani (2013) increasing financial literacy and ability encourages better financial decision-making, enabling better planning and management of life events such as education, housing purchase, or retirement. This is mainly more applicable for college students. Lusardi and Mitchell (2006) and Van Rooij et al. (2011) provide empirical evidence that individuals with low financial literacy are more likely to rely on informal sources of advice, such as family and friends, while more financially skilled individuals are more likely to consult formal sources of advice such as professional advisors.

Similarly, in a study of German private pension plans, Bucher-Koenen and Lusardi (2011) find to solicit financial advice than those with lower literacy that individuals with higher financial literacy are more likely (Bailey., Nofsinger, & O'Neill, 2004; Duflo & Saez, 2002, 2003; Van Rooij et al., 2011) studies on the effect of sources of advice on financial decisions have often been conducted in the context of voluntary participation.

Although the results of the studies above are informative, the relationship between sources of advice on financial literacy and investment choice decisions in a compulsory superannuation setting still remains to be explored. Besides in order to improve their financial literacy and to make informed financial decisions Information regarding seeking advice from financial experts or their peers, individuals also resort to sourcing information from different channels.

A review by Capuano and Ramsay (2011) of 23 financial literacy surveys from the World Bank and a number of countries reveals a low level of financial understanding and awareness among respondents in these studies. Although the target audience in these surveys varies from high school students to adults, and the methodology differs from objective to subjective measures, these studies suggest that there are a significant number of people with low levels of financial literacy. This is disturbing given that retirement decision-making responsibility is progressively passed on from governments and trustees to individuals.

However, find a strong effect of financial literacy on contributions to defined contributions plans (Hung et al., 2012). On the other hand, from a survey administered to a sample of 280 employees from a liberal arts college in New York, Dvorak and Hanley (2010) identify that individuals with high levels of financial knowledge are more likely to actively participate in the defined contribution plan by making personal contributions.

2.4. Financial Skills and Investment Decision

Financial skills mean the ability to use the knowledge of financial services implied in financial literacy. Empirical evidence suggests financial literacy has significant impact on financial status of an individual. Further (Atkinson & Messy, 2011) noted that financially literate people become wealthy by accumulating wealth. However, some researchers (e.g. Mahdzan and Tabiani (2013)) argued that all persons with sound financial knowledge make accurate investment decisions. Chen and Volpe (1998) emphasis that any individual should have a skill to evaluate the new and complex financial instruments to make informed judgments to maximize the benefits of financial decisions. Saha (2016) further argue that individuals are considered financially literate, if they are competent and can demonstrate they have used knowledge they have learned in making investment decisions. Further if anybody doesn’t have ability to analyse available financial options, he cannot be considered as financially literate individual (Roy & Jane, 2018).

Therefore, financial skills enable individuals to make informed decisions about their money and minimize their chances of being misled on financial matters. Accordingly, person should have knowledge as well as skills to make some better financial decisions in life (Singh & Kumar, 2017). Therefore, boosting financial literacy skills may well be critically important for financial and investment decisions.

Roy and Jane (2018) further noted that when people become more experienced in financial matters, they increasingly become financially sophisticated and it is predicted that individual become more financially competent. However, in the present context, young people have financial knowledge but do not have the basic financial skills necessary to develop and maintain a budget, to understand credit, to understand investment vehicles, or to take advantage from the banking system (Lusardi, 2019; Rai, 2019; Saha, 2016; Singh & Kumar, 2017).

2.5. Improving Usage of Financial Products and Investment Decision

Improving financial literacy through education programs has become a resounding issue since a lack of financial literacy has been acknowledged as one of the aggravating factors of the global financial crisis (Gallery & Gallery, 2010). Recognizing the increasingly global nature of financial usage and education issues, in 2008 the OECD established the International Network on Financial Education (INFE) to facilitate the sharing of experience and expertise of developed and emerging economies (OECD, 2012).

More than 200 public institutions from around 90 countries have joined the INFE to develop analytical and comparative studies, methodologies, best practice and policy recommendations (Atkinson & Messy, 2011). Various government-initiated financial literacy programs have also been established. These have included the National Strategy for Financial Capability developed by the Financial Services Authority (FSA) in the UK, whose work has particularly guided the OECD/INFE review exercise of financial literacy survey questions (Atkinson & Messy, 2011). In the US, various programs are provided through the Financial Literacy Education Commission and the Jump$tart Coalition of Personal Financial Literacy. In Australia, as part of the National Strategy for Consumer and Financial Literacy, the government established a Consumer and Financial Literacy Taskforce in 2004 and the Financial Literacy Foundation (FLF) was founded in 2005. The FLF developed the Australians Understanding Money website which provides financial literacy resources for individuals and education providers. Since taking on the FLF functions in 2008, the Australian Securities and Investments Commission (ASIC) launched the National Financial Literacy Strategy in 2011 and have developed financial literacy initiatives such as the Money Smart program. There has been significant debate regarding the role of financial product usage, the extent of the problem it truly represents, and the best way to address it Fernandes et al. (2014); Mandell and Klein (2009).

This discussion is centered mainly on the issue of the knowledge gaps that persist about fundamental relationships between usage of financial products, education and behavior. Few studies have been able to construct sophisticated measures of financial literacy and definitely establish causal links between financial education, literacy and behavior. Truly, some researchers argue that financial literacy is a secondary concern when it comes to decision-making, partly because evidence on financial education programs has been mixed. While early evaluations notably from the US suggested that workplace financial education initiatives increased pension plans participation (Bernheim & Garrett, 2003). More recent research has found minimal impacts, particularly when other factors such as peer-effects and psychological traits were considered (Fernandes et al., 2014).

To achieve optimal retirement outcomes, governments are increasingly aware of the need for individuals to have sound financial knowledge and skills. Yet, financial literacy studies on the general population as well as sub-groups within the population indicate that financial illiteracy is widespread (OECD, 2005). While early studies of workplace financial education program such as those from Rai (2019) and Bernheim and Garrett (2003) have concluded that financial literacy is an antecedent to various healthy financial behaviors.

Several recent literature reviews have drawn different conclusions about the effects of financial literacy and financial education (Adams & Rau, 2011; Willis, 2008). In particular, Adams and Rau (2011) conclude, “both experimental and non-experimental studies demonstrate that understanding the basic principles of saving, such as compound interest, has a direct effect on financial preparation. This effect holds after controlling for demographic characteristics”. However, Willis (2008) argues that research to date has yet to produce reliable, statistically significant evidence of the effectiveness of financial literacy program on improving consumer financial conditions.
Based on the above previous literature, which are explained in literature review the conceptual framework (Figure 1) has been developed.

3. HYPOTHESES

First described the direct relationship of the independent and dependent variables. Financial literacy was identified as a positively influenced variable on the investment decision (Sahrawat, 2010). As explained by the previous researchers there is a strong causal relationship between financial literacy and investment decision (Bonga & Mlambo, 2016; Park, Lee, & Lee, 2015; Thorat, 2006). Therefore, while considering those previous literatures the researcher formulated a hypothesis to test the direct relationship as a main hypothesis.

H1: Financial literacy of undergraduates is significantly affecting on their investment decision.

Figure-1. Conceptual Framework.
Source: Researcher developed based on the previous Literature.

In addition to the main hypothesis, five sub-hypotheses were also formulated to test the dimensional impact of financial literacy on their investment decisions. People with low financial literacy are more likely to have problems with debt according to the research carried out mainly in developed countries has shown that financial literacy is an important component of sound financial decision making and can have important implications for financial behavior (Lusardi, 2019).

Financial literacy is the combination of consumers’/investors’ understanding of financial products and concepts and their ability and confidence to appreciate financial risks and opportunities, to make informed choices, to know where to go for help, and to take other effective actions to improve their financial well-being OECD (2005). Also, Greater financial understanding and knowledge allows those members of society who are otherwise excluded from the main stream financial sector to get the opportunity to use financial products and services (Capuano & Ramsay, 2011).

Based on the above literature following H1a hypothesis was developed.

H1a: Financial product related knowledge of undergraduate students is significantly affecting on their investment decision.

According to the findings from Hogarth (2002) there is a consistent theme running through most definitions of financial literacy including followings points:

Based on the above mentioned points H1b hypothesis was developed by researcher.

H1b: The experience of undergraduate students who are using financial products affecting on their investment decision.

When context is important, one of the most significant factors in financial decision-making is how the available options are ‘framed’. Namely, how these options relate to one another, how they are explained, and what other information is provided at the same time (Kahneman & Tversky, 1984).

Also Decision-making in superannuation issues is complex and can have a substantial impact on retirement outcome, individuals need to have a sufficient level of financial literacy to understand and make informed decisions in superannuation matters. Individuals who do not understand financial issues, such as risk and return on investments, and the level of savings needed to fund retirement, are likely to have considerably less retirement income than they desire (Lusardi & Mitchell, 2006).
Based on the above literature following H1c hypothesis was developed.

H1c: Investment option related knowledge of undergraduate students are affecting on their investment decision.

According to Lusardi and Mitchell (2011) Personal Finance comprises all financial decisions and activities of an individual, including budgeting, insurance, savings, investing, debt servicing, mortgages and more. Personal financial decisions may involve paying for education, financing durable goods such as real estate and cars, buying insurance, e.g. health and property insurance, investing and saving for retirement.

Based on above literature researcher developed H1d hypothesis for the test impact of financial decision.

H1d: Undergraduate’s basic money management behavior is affecting to their investment decision.

Most of the researchers have explored that each selected dimension of the financial literacy has a significant impact on the degree of investment decision. For instance, Saha (2016) and Thilakaratna (2012) conducted their research to test the relationship between financial skills and financial decision of the shareholders. Some researchers identified that there is a direct relationship between financial skills and investment decision of small- business (e.g. (Kumari, Ferdous, & Siti, 2020b). In addition to that, some researchers mentioned most of the women are having poor financial skills, therefore, their poor financial skills are positively associated with their investment decision (e.g. (Kumari, Ferdous, & Siti, 2020a; Lusardi, 2019; Rai, 2019; Singh & Kumar, 2017)). Based on the above discussion, the researcher has developed the H1e hypothesis to determine the relationship between financial skills and investment decision.

H1e: Financial skills affecting to the investment decision of undergraduate students.

4. METHODOLOGY

In order to examine university students’ financial literacy level and its impact on their investment decisions, this research is conducted under positivism philosophy, deductive research approach and quantitative research strategy. Present study is mainly focused on identifying the influence made by the financial literacy on investment decision of younger generation in Sri Lanka, and need to be verify the most significant determinants of the financial literacy on investment decision. At the initial phase of the study, the extensive literature review was carried out with the purpose of identifying the determinants of financial literacy. In the second phase, a survey was conducted among 200 undergraduates representing four government universities in western provinces in Sri Lanka, with the assistance of a researcher administrated questionnaire. The sample was selected based on the convenient sampling method and the unit of analysis was the individuals belongs to the government university system. The reliability of scales was measured by Cronbach’s Alpha coefficients.  Furthermore, a partial least squares structural equation model (PLS-SEM) was employed as the principle data analysis approach, and Smart PLS 3 was employed as the main analytical software. Degree of financial literacy was tested based on 28 items identified by previous researchers and Principle Component Analysis was employed to determine the key factors of financial literacy.

5. RESULTS AND DISCUSSION

The structural model will have denoted the relationships among the main constructs in the conceptual framework by using path coefficients. Accordingly, the path coefficients represent the hypothesized relationships among the constructs in the model (Hair, Sarstedt, Ringle, & Gudergan, 2018; Ringle, Sarstedt, Mitchell, & Gudergan, 2020). The value for path coefficient should fall in between -1 and +1. When it tends towards +1, it is interpreted as strong positive relationship which is statistically significant and vice versa. However, whether Path coefficient is significant or not depends on its standard error which can be obtained by considering two types of criteria. As bootstrap standard error enables to compute the t values and p values for all structural path coefficients, p value can be considered to assess significant level of path coefficients (Hair et al., 2018). Generally, 5% significant level can be considered as the threshold level of p value, accordingly, p value must be smaller than 0.05 to demonstrate the significant relationship among constructs. Further, respective t value should be fall in the range of - 1.96 to +1.96 to assure the significant level of path coefficients. Therefore, said condition can be considered as criteria 01. Moreover, Hair et al. (2018) suggest that researchers should check the bootstrap confidence intervals under Bias Corrected approach (BCa) in order to further test the significant levels of path coefficients, in the case of 1st criterion is not satisfied. Accordingly, if bootstrap confidence interval does not have a zero value, the path coefficient is still significant. It can be considered as criterion 02. The path diagram is given in the Figure 2 and the summary of the statistics taken by bootstrapping techniques are given in Table 1.

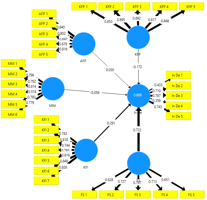
Figure-2. Relationship between performance financial literacy and investment decision.

Table-1.  Significance of the relationship between financial literacy and investment decision.
Standard Beta
Sample Mean (M)
Standard Deviation (STDEV)
T Statistics
P Values
2.50%
97.50%
Hypotheses
KFP -> In De
-0.172
-0.171
0.06
2.844
0.004
-0.29
-0.052
  H1a accepted
AFP -> In De
0.03
0.034
0.064
0.47
0.639
-0.09
0.16
  H1b rejected
  KFI -> In De
0.291
0.293
0.067
4.358
0
0.163
0.427
  H1c accepted
MM -> In De
-0.056
-0.055
0.069
0.81
0.418
-0.195
0.079
  H1d rejected
  FS -> In De
0.722
0.718
0.07
10.275
0
0.576
0.852
  H1e accepted

Based on the Smart PLS output, hypotheses were tested and results summarized according to the respective hypotheses. Main hypothesis (H1) was formulated to test the relationship between financial literacy and investment decisions of undergraduates. According to the results, it was revealed that there is a positive relationship between level of financial literacy and investment decisions of undergraduates. The path coefficient represents the exogenous latent variables’ combined effect on the endogenous latent variable (Ringle et al., 2020). The researchers should assess the R2 values of all the endogenous constructs as a measure of the model’s in-sample predictive power.

According to Hair et al. (2018) when R2 values become 0.25, 0.50, and 0.75, it implied that the respective endogenous variables are weak, moderate, and strong respectively. Therefore, one of the main parts of the structural model evaluation is the assessment of coefficient of determination (R2).  In the present research, financial literacy is the main construct of investment decision (dependent variable). As per the estimated structural model given in Figure 2, the overall R2 (0.689) is found to be a moderate level. In this case, it suggests that the five dimensions of financial literacy i.e. students’ knowledge about financial products, accessing financial products, money management, knowledge about financial investment option, and financial skills, can jointly explain 68.9% of the variance of the endogenous construct (investment decision). The R2 value is 0.689; it is shown inside the blue circle of the investment decision construct in the PLS diagram (see Figure 2).

The individual path coefficients in the structural model and the Table 1 represents the standardized Beta (β) coefficients in an OLS regression which express a one unit change of the exogenous construct changes the endogenous construct by the size of the path coefficient while everything remain constant. However, whether path coefficients are significant or not should be determined by testing statistical criteria. Financial literacy is showing a significant positive relationship on investing decision of undergraduates. Therefore, main hypothesis H1; was accepted.

In addition to that, there were five sub-hypotheses formulated to test the dimensional relationship of financial literacy on investment decisions of undergraduates in Sri Lanka. When the H1a considered, need to test the influence made by knowledge about financial products on investment decision. According to the Table 1, It explained that path coefficient (β = -0.172) was reported as negative impact of knowledge about financial products on investment decision. Further, in terms of the other statistical values as: p = 0.004; t= 2.844; and Bca (Bias Corrected) confidential intervals lower = -0.29   and upper = -0.052, revealed that even though the relationship took negative, the impact made by the knowledge about financial products on investment decision was significant. Therefore, H1a was accepted.

As per the second sub-hypothesis (H1b), it was tested the relationship between an accessing of undergraduate students who are using financial products affecting and their investment decision. According to the output results it revealed as: slandered β = 0.03 revealed that there is a positive relationship among these two variables; p = 0.639 means, probability value exceeds the threshold value (0.05); t = 0.47 explained less t value than 1.96; and Bca (Bias Corrected) confidential intervals lower = -0.09 and upper = 0.16 (zero laid between two confident intervals), it confirmed that, the students accessing financial products insignificantly effects on their investment decision. While considering the least significant variable of investment decision, knowledge about financial product taken less impact, therefore, H1b was rejected.

As the second highest path coefficient (β = 0.291), knowledge about financial investment option has significant impact on investment decisions of undergraduates. Further it was confirmed with the other statistical tests as well as: p = 0.000; t = 4.358; and Bca (Bias Corrected) confidential intervals lower = 0.163 and upper = 0.427 (no zero laid between two confident intervals), it further confirmed that, the knowledge about financial options effects on student investment decision. Therefore, H1c was accepted.

With respect to the fourth hypothesis (H1d) path coefficient (β = -0.056), knowledge about money management has negative impact on investment decisions of undergraduates. Insignificancy was further, revealed by the other statistical tests as well as: p = 0.418; t = 0.81; and Bca (Bias Corrected) confidential intervals lower = -0.195 and upper = 0.079 (zero laid between two confident intervals). Therefore, it elucidated that there is negative insignificant impact of money management of undergraduates with their investment decision. Hence, H1d was rejected.

Further, when it considers the last sub-hypothesis, the path coefficient (β = 0.722) was reported in the path of financial skills. That means there is a positive significant relationship between financial skills of undergraduates and their investment decisions. Further, in terms of the other statistical values as: p = 0.000; t= 10.275; and Bca (Bias Corrected) confidential intervals lower = 0.576   and upper = 0.852, revealed that there is a strong relationship among those two variables and it was the most significant determinant of financial literacy on the undergraduates’ investment decision. Therefore, H1e was accepted.

6. CONCLUSION

In this age of globalization and financial development, it is crucial to research and find ways to improve the financial literacy skills of people especially students who are viewed as the future generation in every country. This study focus on the impact of financial literacy on investing decisions. A study held among university undergraduates in western province, Sri Lanka. Two hundred students from 4 government universities (University of Colombo, University of Kelaniya, University of Sri Jayawardhanapura and Open University of Sri Lanka) in Sri Lanka participated in this study, making it the first comprehensive study on the state of financial literacy among university students in Sri Lanka. The framework used in this study, assesses students’ knowledge in money management, savings, borrowing and investing. In addition, the study examines student’s application of financial knowledge and understanding in terms of their financial behavior and decision-making. Several important findings have emerged from this study and these are summarized and discussed below. With regards to students’ knowledge in finance literacy, researcher has observed that students' level of knowledge in savings is medium whereas their knowledge in general finance, investment and insurance are low. This means that students have adequate knowledge in savings and borrowing but inadequate knowledge in the other components. The overall mean percentage of correct scores for the entire survey is 48.6%, indicating averagely, the respondents answered less than half of the questions correctly. Thus, the findings show that lack of financial knowledge is widespread among university students in Sri Lanka.

This study reveals that some amount of income is needed to promote high financial literacy. Apart from the basic characteristics of respondents, family characteristics, the geographical areas where the students lived, source of fund for education and participation in the financial market showcase where students could be exposed to financial matters. The difference in all the financial literacy dimensions and the entire survey is significant. Researcher observes from the university analysis, that students who have to make decisions related to money management have more financial literacy knowledge than students who do not have to make various decisions related to money management in areas which face payments of fuel bills, insurance cover, repairs and maintenance, etc. Within the work environment and in the process of working to support their education, they get exposed to financial issues such as money management, savings, borrowings, and investments. Also, Researcher finds that students with at least a personal account or an investment account are financially literate than those without any of them. Although, the money management practice of students is good in general. Comparatively students who are financially knowledgeable have better practice than that of the students who lack financial knowledge.

The findings revealed that financial literacy positively and significantly influenced the undergraduates’ investment decisions. Further, when focused on the dimensions of financial literacy, three dimensions have significantly made an impact on the level of investing decision. Among them, the most significant dimension was financial skills. Therefore, researcher concluded that financial skills can be considered as a main determinant of financial literacy to enhance undergraduates’ investment decisions. Knowledge about financial investment option was identified as the second most influential dimension. Therefore, the knowledge about financial investment option is also identified as a significant determinant of financial literacy and on investing decisions among the younger generation in Sri Lankan university system. The money management is identified as the least significant dimension on investment decision of the undergraduates. This means that these variables significantly influence the financial literacy of students in Sri Lanka. With respect to the students' opinion on financial matters, the results reveals that out of the five dimensions of financial literacy, three were displayed in the significant influence on the students’ investment decision (financial skills, the knowledge on financial investment options and the knowledge on financial product). Therefore, these three determinants should be further improved. The least significant variables (assessing financial products and money management) should be taken under considerations of policy makers to take necessary actions for the improvements in that context.

Funding: This study received no specific financial support.  

Competing Interests: The author declares that there are no conflicts of interests regarding the publication of this paper.

REFERENCES

Adams, G., & Rau, B. (2011). Putting off tomorrow to do what you want today: Planning for retirement. American Psychologist, 66(3), 180-192.

Agnew, J. R., & Szykman, L. R. (2005). Asset allocation and information overload: The influence of information display, asset choice, and investor experience. The Journal of Behavioral Finance, 6(2), 57-70.Available at: https://doi.org/10.1207/s15427579jpfm0602_2.

Agnew., J., Balduzzi, P., & Sunden, A. (2003). Portfolio choice and trading in a large 401 (k) plan. American Economic Review, 93(1), 193-215.Available at: https://doi.org/10.1257/000282803321455223.

Alessie, R., van Rooij, M., & Lusardi, A. (2011). Financial literacy and retirement preparation in the Netherlands. Journal of Pension Economics and Finance, 10(4), 527-545.

Arora, A. (2016). Assessment of financial literacy among working Indian women. Retrieved from: https://www.researchgate.net/publication/298790053 , Article March 2016.

Atkinson, A., & Messy, F.-A. (2011). Assessing financial literacy in 12 countries: An OECD/INFE international pilot exercise. Journal of Pension Economics & Finance, 10(4), 657-665.Available at: https://doi.org/10.1017/s1474747211000539.

Bailey, J. J., Nofsinger, J. R., & O'neill, M. (2003). A review of major influences on employee retirement investment decisions. Journal of Financial Services Research, 23(2), 149-165.

Bailey, J. J., Nofsinger, J. R., & O'Neill, M. (2004). 401(K) Retirement plan contribution decision factors: The role of social norms. Journal of Business & Management, 9(4), 327-344.

Bateman, H., Louviere, J., Thorp, S., Islam, T., & Satchell, S. (2010). Investment decisions for retirement savings. Journal of Consumer Affairs, 44(3), 463-482.Available at: https://doi.org/10.1111/j.1745-6606.2010.01178.x.

Bernheim, B. D., & Garrett, D. M. (2003). The effects of financial education in the workplace: Evidence from a survey of households. Journal of Public Economics, 87(7-8), 1487-1519.Available at: https://doi.org/10.1016/s0047-2727(01)00184-0.

Bonga, W. G., & Mlambo, N. (2016). Financial literacy improvement among women in developing nations: A case for Zimbabwe. Quest Journals, Journal of Research in Business and Management, 4(5), 22-31.

Brown, K., Gallery, G., & Gallery, N. (2002). Informed superannuation choice: Constraints and policy resolutions. Economic Analysis and Policy, 32(1), 71-90.Available at: https://doi.org/10.1016/s0313-5926(02)50007-2.

Bucher-Koenen, T., & Lusardi, A. (2011). Financial literacy and retirement planning in Germany. Journal of Pension Economics and Finance, 10(4), 565-584.

Capuano, A., & Ramsay, I. (2011). What causes suboptimal financial behaviour? An exploration of financial literacy, social influences and behavioural economics. University of Melbourne Legal Studies Research Paper No. 540. Centre for Corporate Law and Securities Regulation, The University of Melbourne.

Chen, H., & Volpe, R. P. (1998). An analysis of personal financial literacy among college students. Financial Services Review, 7(2), 107-128.Available at: https://doi.org/10.1016/s1057-0810(99)80006-7.

Christelis, D., Jappelli, T., & Padula, M. (2010). Cognitive abilities and portfolio choice. European Economic Review, 54(1), 18-38.Available at: https://doi.org/10.1016/j.euroecorev.2009.04.001.

Clare, R. (2006). The introduction of choice of superannuation fund: Results to date. Australian Accounting Review, 16(40), 7-13.Available at: https://doi.org/10.1111/j.1835-2561.2006.tb00039.x.

Cole, S., & Fernando, N. (2008). Assessing the importance of financial literacy. Finance for the Poor, 9(3), 1-8.

Croy, G., Gerrans, P., & Speelman, C. (2010). The role and relevance of domain knowledge, perceptions of planning importance, and risk tolerance in predicting savings intentions. Journal of Economic Psychology, 31(6), 860-871.Available at: https://doi.org/10.1016/j.joep.2010.06.002.

Danes, S. M., & Hira, T. (1987). Money management knowledge of college students. Journal of Student Financial Aid, 17(1), 4-16.

Dhar, R., & Zhu, N. (2006). Up close and personal: Investor sophistication and the disposition effect. Management Science, 52(5), 726-740.Available at: https://doi.org/10.1287/mnsc.1040.0473.

Doran, J. S., Peterson, D. R., & Wright, C. (2010). Confidence, opinions of market efficiency, and investment behavior of finance professors. Journal of Financial Markets, 13(1), 174-195.Available at: https://doi.org/10.1016/j.finmar.2009.09.002.

Duflo, E., & Saez, E. (2002). Participation and investment decisions in a retirement plan: The influence of colleagues’ choices. Journal of Public Economics, 85(1), 121-148.Available at: https://doi.org/10.1016/s0047-2727(01)00098-6.

Duflo, E., & Saez, E. (2003). The role of information and social interactions in retirement plan decisions: Evidence from a randomized experiment. The Quarterly Journal of Economics, 118(3), 815-842.Available at: https://doi.org/10.1162/00335530360698432.

Dulebohn, J. H., Murray, B., & Sun, M. (2000). Selection among employer-sponsored pension plans: The role of individual differences. Personnel Psychology, 53(2), 405-432.Available at: https://doi.org/10.1111/j.1744-6570.2000.tb00207.x.

Dvorak, T., & Hanley, H. (2010). Financial literacy and the design of retirement plans. The Journal of Socio-Economics, 39(6), 645-652.Available at: https://doi.org/10.1016/j.socec.2010.06.013.

Fernandes, D., Lynch Jr, J. G., & Netemeyer, R. G. (2014). Financial literacy, financial education, and downstream financial behaviors. Management Science, 60(8), 1861-1883.Available at: https://doi.org/10.1287/mnsc.2013.1849.

Financial Literacy Foundation (FLF). (2007). Financial Literacy: Australians understanding money.

Gallery, G., & Gallery, N. (2010). Rethinking financial literacy in the aftermath of the global financial crisis. Griffith Law Review, 19(1), 30-50.Available at: https://doi.org/10.1080/10854667.2010.10854667.

Gallery, N., Gallery, G., Brown, K., Furneaux, C., & Palm, C. (2011). Financial literacy and pension investment decisions. Financial Accountability & Management, 27(3), 286-307.Available at: https://doi.org/10.1111/j.1468-0408.2011.00526.x.

Garman, E. T. (1997). Personal finance education for employees: Evidence on the bottom-line benefits. Journal of Financial Counseling and Planning, 8(2), 1-8.

Hair, J. F., Sarstedt, M., Ringle, C. M., & Gudergan, S. P. (2018). Advanced issues in partial least squares structural equation modeling (PLS-SEM). Thousand Oaks, CA: Sage.

Hall, K. (2008). The importance of financial literacy. Paper presented at the Conference on Deepening Financial Capacity in the Pacific Region.

Hilgert, M. A., Hogarth, J. M., & Beverly, S. G. (2003). Household financial management: The connection between knowledge and behavior. Federal Reserve Bulletin(jul), 309-322.

Hogarth, J. M. (2002). Financial literacy and family and consumer sciences. Journal of Family and Consumer Sciences: From Research to Practice, 94(1), 14-28.

Hung, A., Yoong, J., & Brown, E. (2012). Empowering women through financial awareness and education. OECD Working Papers on Finance, Insurance and Private Pensions, No. 14, OECD Publishing.

Ibrahim, D., Harun, R., & Isa, Z. (2009). A study on financial literacy of Malaysian degree students. Cross Cultural Communication, 5(4), 51–59.

Jappelli, T., & Padula, M. (2013). Investment in financial literacy and saving decisions. Journal of Banking & Finance, 37(8), 2779-2792.Available at: https://doi.org/10.1016/j.jbankfin.2013.03.019.

Jariah, M., Husniyah, A., Laily, P., & Britt, S. (2004). Financial behavior and problems among university students: Need for financial education. Journal of Personal Finance, 3(1), 82-96.

Kahneman, D., & Tversky, A. (1984). Choices, values, and frames. American Psychologist, 39(4), 341-350.

Klapper, L., & Panos, G. A. (2011). Financial literacy and retirement planning: The Russian case. Journal of Pension Economics and Finance, 10(4), 599-618.

Kumari, D. A. T. (2017). Financial literacy: An essential tool for empowerment of women through financial inclusion – literature review” Equality and Management. Poland: Faculty of Economics and Management, University of Szczecin.

Kumari, D. A. T., & Ferdous, A. S. M. (2019). The mediating effect of financial inclusion on financial literacy and women’s economic empowerment: A study among rural poor women in Sri Lanka. International Journal of Scientific & Technology Research, 8(12), 719-729.

Kumari, D. A. T., Ferdous, A. S. M., & Siti, K. (2020a). Financial literacy: As a tool for enhancing financial inclusion among rural population in Sri Lanka. International Journal of Scientific & Technology Research, 9(4), 2595-2605.

Kumari, D. A. T., Ferdous, A. S. M., & Siti, K. (2020b). The impact of financial literacy on women’s economic empowerment in developing countries: A study among the rural poor women in Sri Lanka. Journal of Asian Social Science, 16(2), 31-44.

Lusardi, A. (2019). Financial literacy and the need for financial education: Evidence and implications. Swiss Journal of Economics and Statistics, 155(1), 1-8.

Lusardi, A., & Mitchell, O. (2008). Planning and financial literacy: How do women fare? NBER Working Paper.No w13750.

Lusardi, A., Mitchell, O. S., & Curto, V. (2010). Financial literacy among the young. Journal of Consumer Affairs, 44(2), 358-380.

Lusardi, A., & Mitchell, O. S. (2007). Baby boomer retirement security: The roles of planning, financial literacy, and housing wealth. Journal of Monetary Economics, 54(1), 205-224.Available at: https://doi.org/10.1016/j.jmoneco.2006.12.001.

Lusardi, A., Michaud, P., & Mitchell, O. S. (2013). Optimal financial knowledge and wealth inequality. National Bureau of Economic Research Working Paper No.18669.

Lusardi, A., & Mitchell, O. S. (2006). Financial literacy and planning: Implications for retirement wellbeing. Pension Research Council Working Paper No. (WP 2005-108). Pension Research Council, University of Pennsylvania.

Lusardi, A., & Mitchell, O. S. (2007b). Financial literacy and retirement preparedness: Evidence and implications for financial education programs. Business Economics, 42(1), 33-34.

Lusardi, A., & Mitchell, O. S. (2007a). Baby Boomer retirement security: The roles of planning, financial literacy, and housing wealth. Journal of Monetary Economics, 54(1), 205-224.Available at: https://doi.org/10.1016/j.jmoneco.2006.12.001.

Lusardi, A., & Mitchell, O. (2011). Financial literacy and planning: Implications for retirement wellbeing (pp. 17 - 39). NBER Working Paper No 17078. Oxford University Press.

Mahdzan, N. S., & Tabiani, S. (2013). The impact of financial literacy on individual saving: An exploratory study in the Malaysian context. Transformationsin Business & Economics, 12(1), 41–55.

Mandell, L., & Klein, L. S. (2009). The impact of financial literacy education on subsequent financial behavior. Journal of Financial Counselling and Planning, 20(1), 15-24.

Miller, M., Reichelstein, J., Salas, C., & Zia, B. (2014). Can you help someone become financially capable? A meta-analysis of the literature. Policy Research Working Paper No .6745, The World Bank.

Müller, S., & Weber, M. (2010). Financial literacy and mutual fund investments: Who buys actively managed funds? Schmalenbach Business Review, 62(2), 126-153.Available at: https://doi.org/10.1007/bf03396802.

OECD. (2005). Improving financial literacy: Analysis of issues and policies (pp. 111-123): OECD Publishing.

OECD. (2012). PISA 2012 financial literacy assessment framework: OECD Publishing.

Park, D., Lee, S. H., & Lee, M. (2015). Inequality, inclusive growth, and fiscal policy in Asia: © Routledge.

Peng, T.-C. M., Bartholomae, S., Fox, J. J., & Cravener, G. (2007). The impact of personal finance education delivered in high school and college courses. Journal of Family and Economic Issues, 28(2), 265-284.Available at: https://doi.org/10.1007/s10834-007-9058-7.

Rai, K. (2019). Determinants of financial literacy: A study among working women in Delhi. Vivekananda Journal of Research, 8(1), 194-213.

Ringle, C. M., Sarstedt, M., Mitchell, R., & Gudergan, S. P. (2020). Partial least squares structural equation modeling in HRM research. The International Journal of Human Resource Management, 31(12), 1617-1643.

Roy, B., & Jane, R. (2018). A study on level of financial literacy among Indian women. IOSR Journal of Business and Management, 20(5), 19–24.

Saha, M. B. (2016). A study of financial literacy of working women of Raipur city. International Journal of Recent Trends in Engineering & Research, 2(11), 154-160.

Sahrawat, R. (2010). Financial inclusion from obligation to opportunity: Tata Consultancy Service Ltd.

Shaari, N. A., Hasan, N. A., Mohamed, R., & Sabri, M. (2013). Financial literacy: A study among the university students. Interdisciplinary Journal of Contemporary Research in Business, 5(2), 279-299.

Singh, C., & Kumar, R. (2017). Financial literacy among women–Indian scenario. Universal Journal of Accounting and Finance, 5(2), 46-53.Available at: https://doi.org/10.13189/ujaf.2017.050202.

Thilakaratna, G. (2012). Dimensions and dynamics of client ship in the microfinance sector: Evidence from Sri Lanka. PhD Thesis (Unpublished). Manchester, UK: University of Manchester.  

Thorat, A. (2006). Rural poor: Who are they and why? A case study of Madhya Pradesh. Journal of Social and Economic Development, 8(1), 41-67.

Van Rooij, M., Lusardi, A., & Alessie, R. (2011). Financial literacy and stock market participation. Journal of Financial Economics, 101(2), 449-472.

Wagland, S., & Taylor, S. M. (2009). When it comes to financial literacy, is gender really an issue? Australasian Accounting Business and Finance Journal, 3(1), 13-25.

Willis, L. E. (2008). Against financial literacy education. Legal Studies Research Paper No. 2008-13. Loyola University Law School, Los Angeles.

Yoong, J. (2011). Financial illiteracy and stock market participation: Evidence from the RAND American Life Panel. In O. S. Mitchell & A. Lusardi (Eds.), Financial literacy: Implications for retirement security and the finanical marketplace. New York: Oxford University Press.

Views and opinions expressed in this article are the views and opinions of the author(s), Asian Journal of Contemporary Education shall not be responsible or answerable for any loss, damage or liability etc. caused in relation to/arising out of the use of the content.